- SkynetAndChill by druce.ai
- Posts
- AI Reading for Saturday September 13
AI Reading for Saturday September 13


Microsoft wants to build its own AI chips and models, aiming for more self-sufficiency (like Google) - Windows Central
If it can accurately output a probability of hallucination, then you can tune the LLM for more or less hallucination, so you can probably improve it and users can choose based on the use case. But the fundamental problem revealed by the research is people preferred more certainty than is actually available. People demand bullshit economic point forecasts and get anxious when smarter people talk probabilities and decision science terms.
Anyway for academic research and retrieval you want to ground it and combine LLM, BM25, knowledge graphs and GraphRAG, with links to sources.

Former Siri leader departs Apple after failing to deliver stuff that was promised at WWDC 2024 - Apple Insider
Switching from iPhone to Pixel 10 feels like time travel into AI’s future - Android Authority



A third of UK workers polled do not tell bosses about use of AI tools and half think AI threatens the social structure - the Guardian
What Companies with Successful AI Pilots Do Differently - Harvard Business Review

Humanity's cyborg future - Literary Hub
Geohot: AI will replace coders the way spreadsheets replaced accountants. - the singularity is nearer
Fair point, and he makes me wonder what a programming language and toolchain truly optimized for AI would look like. 35 is a geezer when you are a prodigy I guess.


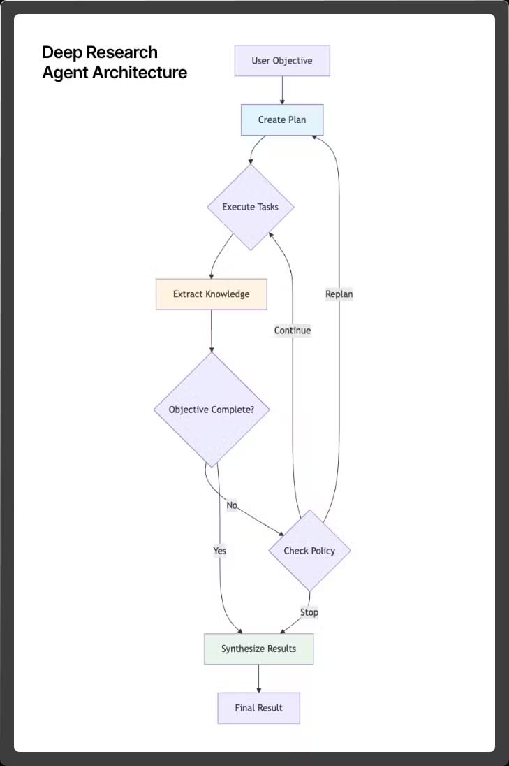
MCP-Agent: How to Build Scalable Deep Research Agents - The Alliance AI

Don't ask AI for the seahorse emoji - Futurism
Follow the latest AI headlines via SkynetAndChill.com on Bluesky